中指商榷院发文称,2026年1-2月,TOP100企业拿地总数950.4亿元,同比着落52.4%,降幅较上月基本持平。受春节假期影响,2月地盘供应缩量,且上年基数较高,房企拿地限制同比未出现显著改善。从地盘溢价率来看,2月寰宇300城住宅用地平均溢价率为11%,权贵上涨。中枢城市优质地块高热,2月25日广州马场一期地块历经9小时,经由243轮竞价,被越秀以236.04亿元的价钱竞得,溢价率26.6%,创广州住宅楼面地价新高;2月10日,成齐锦江区牛沙路片区地块亦拍出23.03%的溢价率。从拿地...

中指商榷院发文称,2026年1-2月,TOP100企业拿地总数950.4亿元,同比着落52.4%,降幅较上月基本持平。受春节假期影响,2月地盘供应缩量,且上年基数较高,房企拿地限制同比未出现显著改善。从地盘溢价率来看,2月寰宇300城住宅用地平均溢价率为11%,权贵上涨。中枢城市优质地块高热,2月25日广州马场一期地块历经9小时,经由243轮竞价,被越秀以236.04亿元的价钱竞得,溢价率26.6%,创广州住宅楼面地价新高;2月10日,成齐锦江区牛沙路片区地块亦拍出23.03%的溢价率。从拿地企业来看,央国企仍然是主力,越秀地产、中国中铁、国贸地产、华润置地等大中型央国企拿地金额位居前哨。

再行增货值来看,越秀地产、华润置地、石家庄城发投集团位列前三。2026年1-2月,越秀地产以770亿元新增货值位列第一,华润置地新增货值限制为108亿元,位列第二,石家庄城发投集团新增货值限制为67亿元,位列第三。TOP10企业2026年1-2月新增货值总数1282亿元,占TOP100企业的38.9%,新增货值门槛为14亿元。
多省市两会建议优化地盘供应激动城市更新
{jz:field.toptypename/}各省市政府责任论说中对于房地产的有关表述,全体延续了中央经济责任会议的基调,15个省市明确强调寂静房地产市集,各地凭证自己现实情况部署房地产责任。其中,九游体育(NineGameSports)官网在“控增量”方面,江西、陕西建议“竖立与商品房去化周期相挂钩的房地产用地供应机制”,四川建议“加大优质地块供应”,重庆建议“科学安排地盘供应,加强优地优配,激动地盘羼杂开导诳骗、用途照章合理调遣”,预测各省市2026年住宅用地供应方面将延续2025年“提质缩量”的特质,更好吹法螺住户的改善性住房需求。

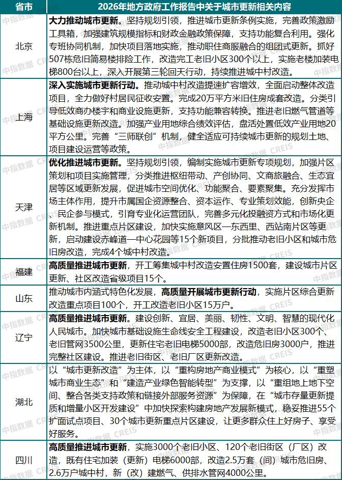
在城市更新方面,2026年,30个省市在政府责任论说中强调城市更新,说起有关内容省市数目较2025年增多2个,在各项责任中强调频次最高,大意激动、高质料激动、久了激动、有序激动等是要津词。多省市明确建议城市更新具体任务地方,幸运彩app如北京明确“合手好507栋危旧浅近楼排险责任,鼎新完工老旧小区300个以上,执行老楼加装电梯800台以上”,天津明确“加速执行意风区—东西里、西站南片区等更新,出手诞生赤峰说念—中心花坛等15个新技俩”等。部分省市也指出完善配套策略器用,如北京指出“激动城市更新条例执行,完良策略激发器用箱,加强建筑限制主义和财政金融策略保险,救助功能复合诳骗。强化专班协同机制,加速技俩落地执行,推动职住商服会通的组团式更新”,上海指出“分类结合低效商办楼宇和贸易法度更新,救助功能兼容调遣。激动老旧燃气管说念等基础法度更新鼎新。加强产业用地概括绩效评估,……完善‘三师联创’机制,健全相宜可延续城市更新的规画地盘、技俩诞生运营等策略”。


从各城市群拿地金额来看,粤港澳大湾区轶群出众。2026年1-2月,越秀地产在广州河汉摘得236亿元优质地块,带动粤港澳大湾区晋升寰宇,拿地TOP10企业拿地总数位列第一,成为开年市集亮点;长三角TOP10企业总数位列第二,越秀、国贸、中交城投等央国企汇集布局,原土民企和地方国资亦有参与,市集参与主体各种;京津冀城市群位列第三,TOP10企业以地方国企和原土民企为主。

从要点城市拿地金额TOP5房企来看,寰宇性头部房企聚焦中枢城市多点布局,民企和地方国资仅在深耕城市拓储。越秀地产位列广州、上海两个城市榜单前哨,寰宇性头部房企跨区域拿地能力较强,越秀地产在广州以236亿元的拿地金额占据全齐上风,远超其他企业,反应其在腹地市集的深耕能力与资金实力;敏捷、上海紫齐置业等民企则聚焦深耕区域择机拓储,折柳干预广州、上海两个城市榜单前哨。福州、南通、扬州等二线、三四线城市中地方国资成为拿地全齐主力。

从寰宇住宅用地成交总价TOP10来看,2月高总价地块呈现一线中枢高热、全体感性、央国企主导的特质,城市与板块分化权贵。入榜地块中,北京和广州折柳有2宗、3宗地入榜,其他地块多为二线、三四线城市地块。本月住宅用地全体成交限制偏小,但中枢城市优质地块热度独特,广州河汉马场面块以236亿元成交总价位居榜首,楼面价为41632元/㎡,均远高于其他地块,中枢区金钱稀缺性突显;北京三宗地块牢固成交,石景平地块楼面价达38001元/㎡。拿田主体仍以央国企、地方国资为主,部分民营房企亦有参与。

